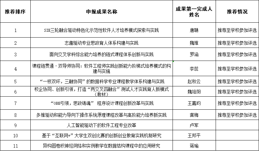
根据《关于开展2025年成都信息工程大学本科教育教学成果奖评选工作的通知(教务发[2024]27号)》文要求,经教师个人申报,学院组织外部专家开展双盲评审后,排序结果如下:
若有异议,请于2025年3月14日17:00前通过书面、电话、面谈等方式,向学院教务科办公室、院长反映(不受理匿名意见)。反映情况要实事求是、客观公正,并提供联系方式,以便调查核实。
联系电话:85966923
英国威廉集团官网教务科
2025年3月11日
上一条:成都信息工程大学英国威廉集团官网2025年考核招聘教学科研岗位人员公告 下一条:英国威廉集团官网关于2023-2024年本科教学工程项目结题验收、年度检查结果的公示
【关闭】
四川省成都市西南航空港经济开发区学府路一段24号 | 邮编:610225 联系电话:028-85966923 copyright @ 2025 英国·威廉希尔(WilliamHill)集团有限公司-官方网站 版权所有 All rights reserved